莫博替尼
温馨提示
外包装仅供参考 请按药品说明书或者在药师指导下购买和使用。
通用名称:琥珀酸莫博赛替尼胶囊、莫博赛替尼、mobocertinib
药品规格:40mg
生产企业: 日本武田
科普视频
健康问答
药品资讯
产品介绍
琥珀酸莫博赛替尼胶囊、莫博赛替尼、mobocertinib
40mg
1.莫博替尼的推荐剂量为160mg,每天一次,直至疾病进展或出现不可接受的毒性。
应尽量每天在同一时间服用,如果漏服超过当日服药时间6小时以上或服药后出现呕吐,不可补服,下次服药仍按照原来间隔时间。
2.建议的剂量减少
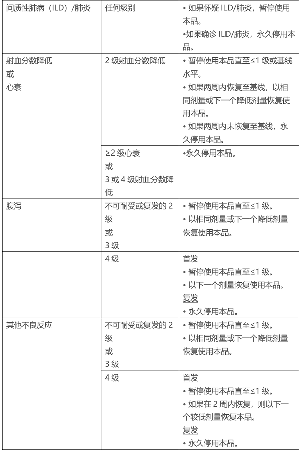
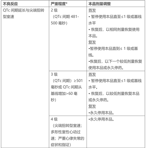
3.不良反应的推荐剂量调整
日本武田
该厂家其他药品
伊沙佐米
生产厂家 日本武田 成分 枸橼酸伊沙佐米...
维得利珠单抗
适应症 成年溃疡性结肠炎(UC) ⑴成年有中...
普纳替尼—日本武田
生产厂家 日本武田 成分 普纳替尼是一种...
布加替尼—日本武田
生产厂家 日本武田 成分 本品主要活性成...
ADAMTS13 recombinant-krhn Adzynma TAK-755
商品名:Adzynma 别名:TAK-755 全部名称:...
相关药品
莫博赛替尼(mobocertinib)
莫博赛替尼(mobocertinib)是一种新一代强效口服小分子酪...
特罗凯/盐酸厄洛替尼片
生产厂家 印度natco 成分 本品主要成份为盐酸 厄洛替尼...
易瑞沙/吉非替尼
适应症 本品单药适用于表皮生长因子受体(EGFR)基因具有...
塞尔帕替尼SEPADX
适应症 1.转移性RET融合阳性非小细胞肺癌 2.Ret突变甲状腺...
莫博替尼MOBODX
适应症 用于治疗先前接受过含铂化疗、携带表皮生长因...
注:本网站不销售任何药品,只做药品信息资讯展示 辽ICP备2024027922号-3 备案编号:辽网药信备字(2025)00206号 淘药网 医无忧 您身边的淘药专家 网站地图